专业信用卡服务平台
卡神吧 首页 贷款资讯 信用贷款 查看内容

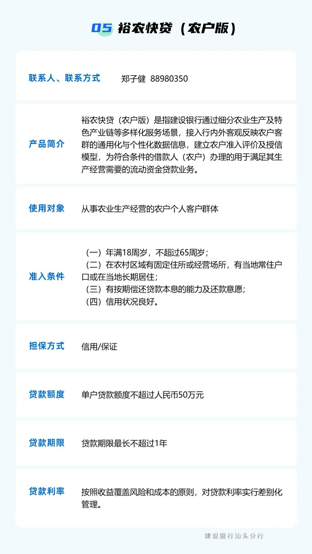
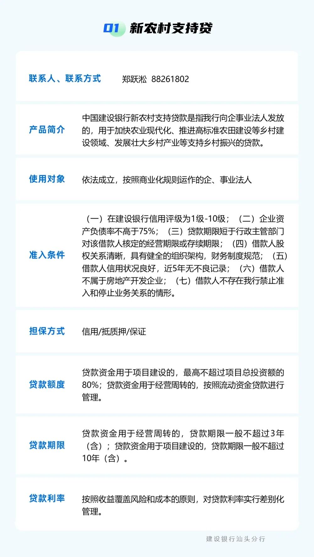
汕头市乡村振兴银行信贷产品汇编

2022-3-2 12:22| 发布者: cmpc188| 查看: 82| 评论: 0
摘要: 为贯彻落实中央一号文件精神,强化乡村振兴金融服务,提升农村金融服务的可获得性和便利性,按照汕头市委实施乡村振兴战略领导小组的统一部署,汕头市金融工作局组织辖内银行业金融机构梳理汇编乡村振兴信贷产品信息 ...

卡神交流微群

全国信用卡交流微信群

   





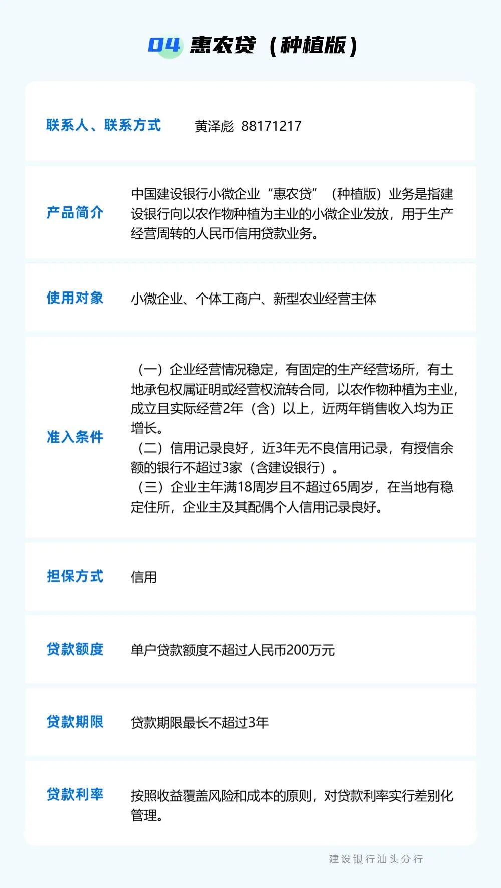
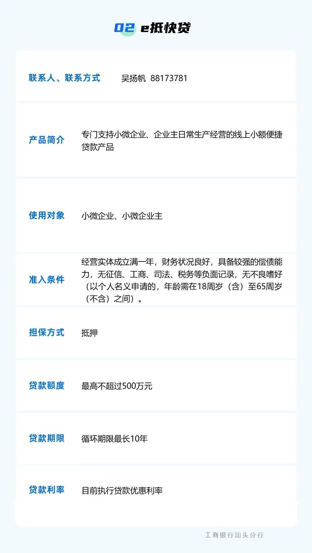
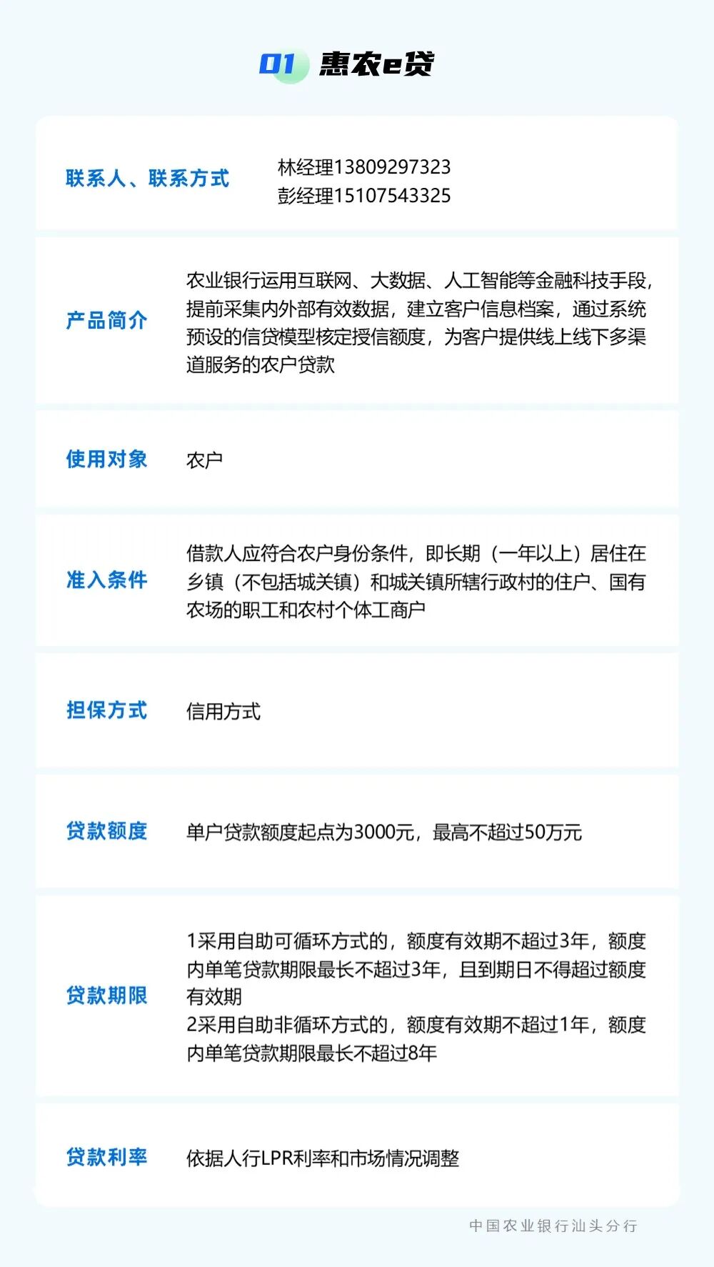
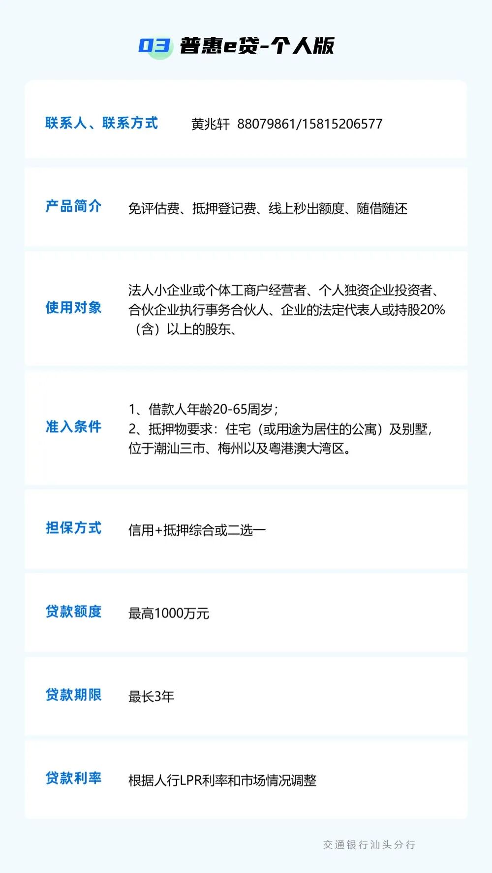
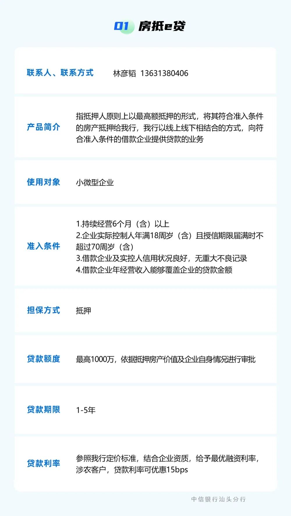
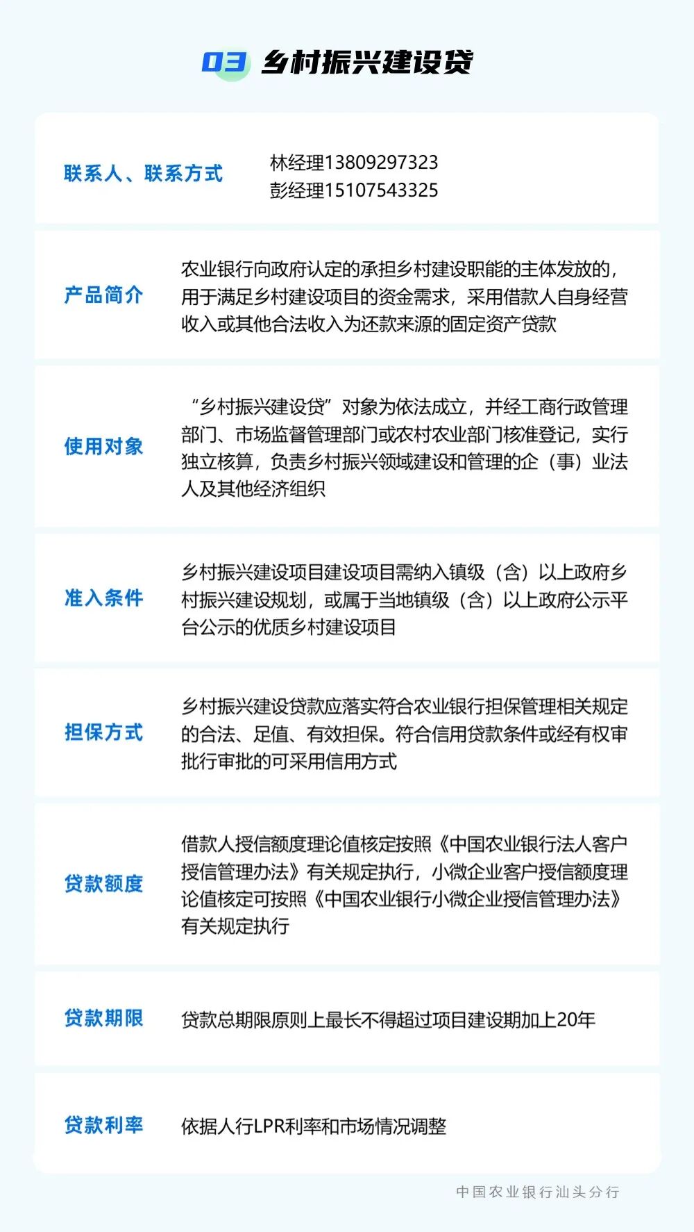
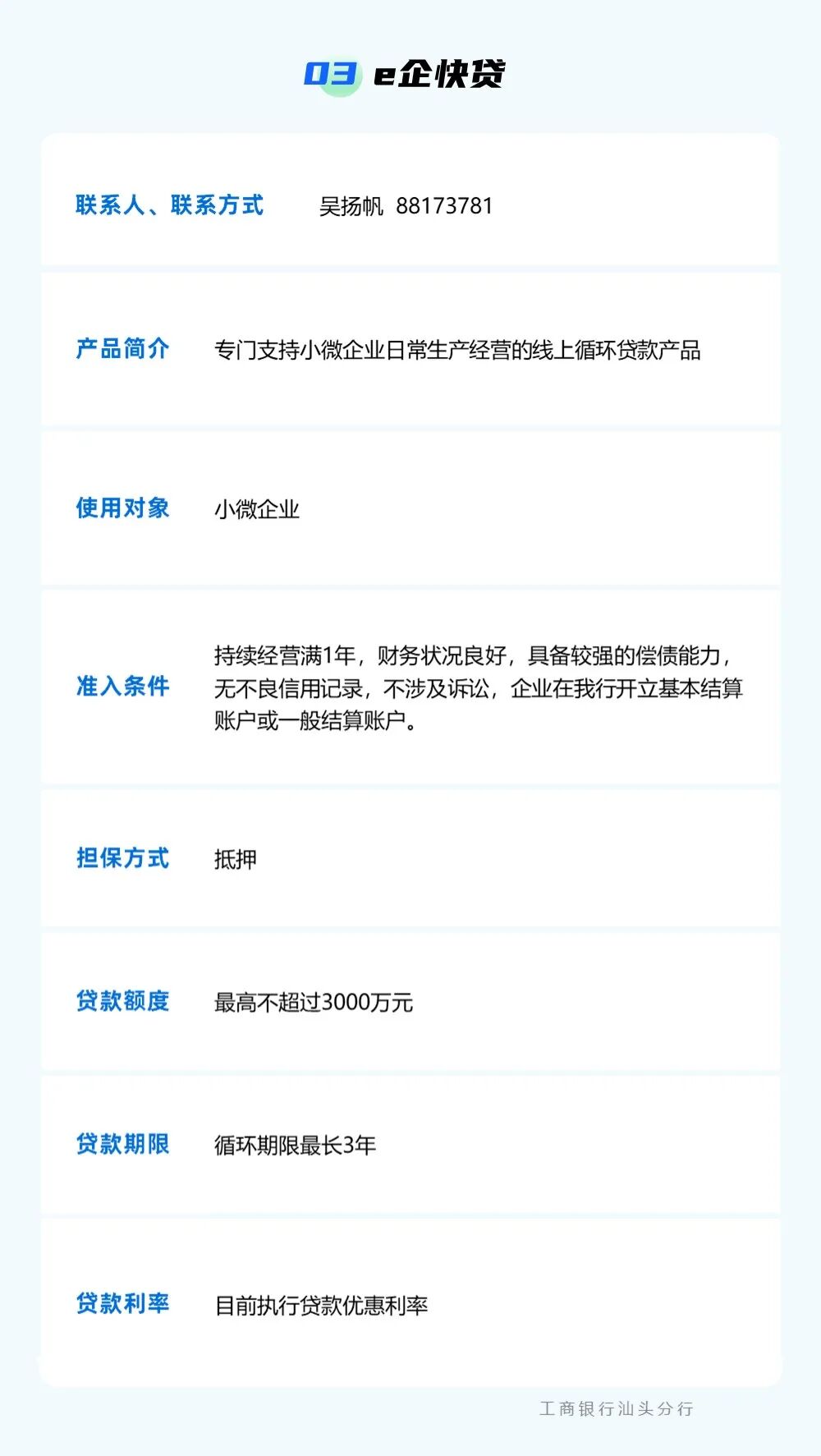
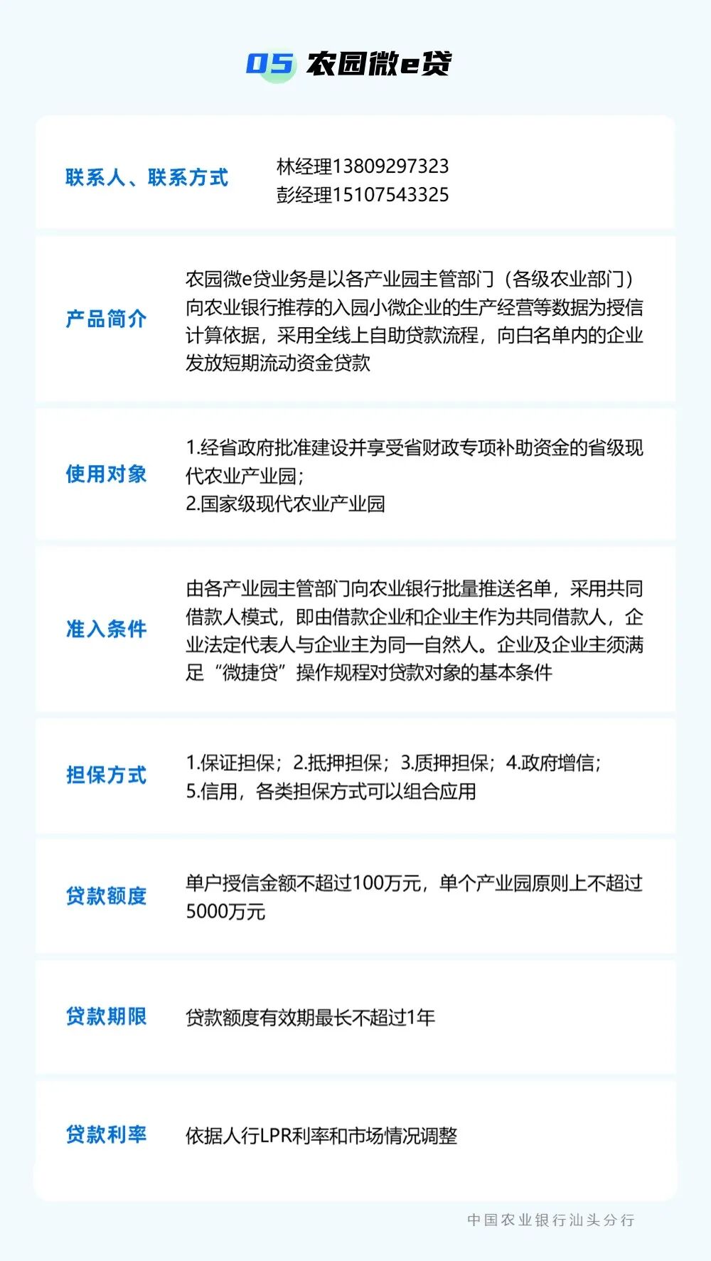
为贯彻落实中央一号文件精神,强化乡村振兴金融服务,提升农村金融服务的可获得性和便利性,按照汕头市委实施乡村振兴战略领导小组的统一部署,汕头市金融工作局组织辖内银行业金融机构梳理汇编乡村振兴信贷产品信息,现予发布。各市场主体如有融资需求,可点击下方银行名称获取信贷产品信息和联系方式,向银行机构直接咨询了解。需深入了解请联系市金融局(0754)88526801。





点击查看

?



                            

                            

                            

                            

                            

                            

                            

                            

                            

                            

                            


                            

                            

                            

                            


                            

                            

                            

                            

                            

                            

                            


                            

                            

                            

                            

                            


                            

                            

                            

                            

                            


                            

                            

                            


                            

                            


                            

                            


                            

                            


                            


                            

                            

                            

                            


                            

                            

                             #copyright { margin-top: 10px; padding: 10px; background: #E5EDF2; border-radius: 5px; } #copyright .copyright-title { padding: 5px; text-align: center; color : #999999; } #copyright .copyright-text { font-size: 10px; color: #999999; }

鲜花

握手

雷人

路过

鸡蛋

最新评论

最新文章
相关推荐


关注我们:微信公众号

网站客服:

910303403

公司:福建卡神信息服务有限公司

地址:福建省福州市仓山区盘屿路3号阳光天地G2座

Copyright ©2014-2020 卡神吧 版权所有 网站备案:闽ICP备15014850号 闽公网安备 35010402350167号